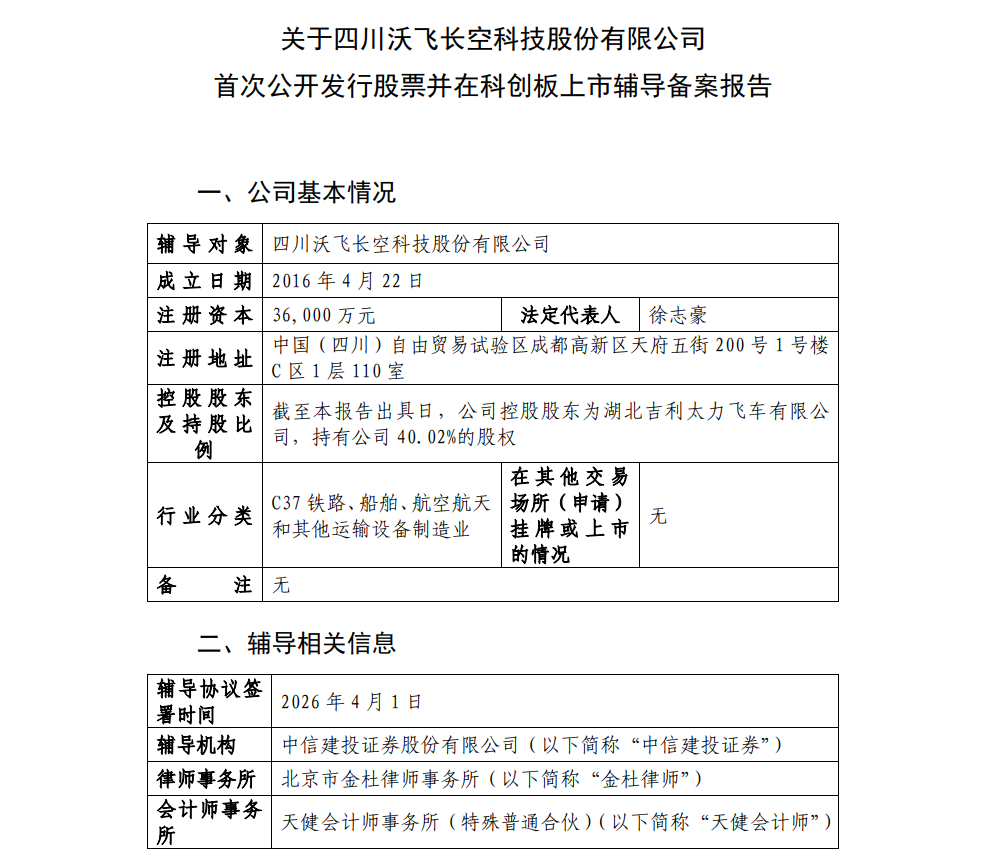
4月3日消息,据证监会网站披露,四川沃飞长空科技股份有限公司(以下简称“沃飞长空”)于2026年4月2日在四川证监局办理辅导备案登记,拟首次公开发行股票并科创板上市,辅导券商为中信建投证券。

沃飞长空是浙江吉利科技集团有限公司旗下品牌,致力于全球低空智慧交通飞行器研发与商业化运营。
2026年2月初,沃飞长空官宣完成近10亿新一轮融资,一举创下开年低空经济最大单笔融资纪录。
最新一轮融资由中信建投领投,联新资本、祥峰投资、光合创投、国策投资等知名机构联合投资,磐霖资本、蕴盛资本、中科创星、松禾资本等老股东持续跟投。
如若此次IPO顺利,沃飞长空将成为国内eVTOL第一股,也是科创板低空经济第一股。在沃飞长空之前,eVTOL龙头厂商亿航智能头顶“全球城市空中交通行业第一股”概念,已于2019年12月在美国纳斯达克完成上市。
官网显示,沃飞长空的核心产品为AE200系列纯电动有人驾驶载人eVTOL,该系列为2至6座级飞行器,全系列设计参数最高可达6座、200公里航程、230公里/小时巡航速度,机身长9.9米、翼展15米、机高4.4米,适用于城市群内及市域间中短途低空出行。
2024年10月,沃飞长空设计保证系统(DAS)顺利获得批准,这是全国首个获批的有人驾驶eVTOL设计保证系统。
其中,AE200-100是AE200系列中的首个具体型别,主要用于载客场景,其量产机已于2025年9月下线,并于同年12月完成第一阶段验证试飞。
该机型采用“八轴内四倾转”倾转旋翼构型,8个螺旋桨中有4个可实现90度倾转,这一eVTOL的机翼类型技术难度最高,但在续航、速度、载重和舒适性方面,优势都较为明显。
除了整机研发,近期,沃飞长空正式发布了核心技术产品——“峨眉山”航空电动发动机与“大渡河”航空动力电池;在产能建设方面,位于成都未来科技城的沃飞长空全球总部基地及生产制造基地项目主体结构已全面完工,预计2026年下半年正式投产。
股权结构方面,吉利科技集团旗下湖北吉利太力飞车有限公司、策源资本、杭实集团、吉利科技集团旗下成都沃飞玉衡企业管理合伙企业(有限合伙)、中科创星为该公司前五大股东,分别持股40.0156%、7.65%、4.646%、4.242%、3.7144%。
其中,策源资本为成都国资成都高新投资集团旗下投资机构,杭实集团为杭州国资与多家地方企业共同创立,中科创星背后亦有陕西国资现身。


{{item.content}}